发布时间:2025-06-12 人气:260 作者:雅智留学
澳门科技大学2025/2026学年学士学位课程内地高考生入学简章已发布!
澳门科技大学
澳门科技大学建校于2000年,发展迅速,现已成为澳门在校学生规模最大的综合型大学。
学校设有创新工程学院、医学部、商学院、法学院、酒店与旅游管理学院、人文艺术学院、国际学院、博雅学院、通识教育部,涵盖文、理、工、法、管、商、医、药、旅游、艺术、传播、语言等学科门类课程。
在2025QS世界大学排名中,澳门科技大学排名全球第464位,可与北航比肩!
经过多年建设,澳科大现有四个国家级研究平台:中药质量研究国家重点实验室;月球与行星科学国家重点实验室;澳门海岸带生态环境国家野外科学观测研究站;中国历史研究院澳门历史研究中心。
此外还建立了二十多个重大的研究院所及研究中心,在多个领域开展了战略性跨学科及前沿研究。大学设立了澳门首个诺贝尔奖得主命名的实验室「埃尔文内尔博士生物物理与创新药物实验室」。获国家教育部批准,大学与内地高校共同建立了6个人文社科重点研究伙伴基地及联合实验室。
澳科大获国家教育部批准,采用独立招生方式招收内地生,不纳入内地招生计划,考生在学院的报名及录取不会影响其内地高校之录取资格。感兴趣的同学们可以开始准备起来啦!
2025内地本科招生信息
报名时间
高考生:2025年5月6日—2025年6月30日
报名条件
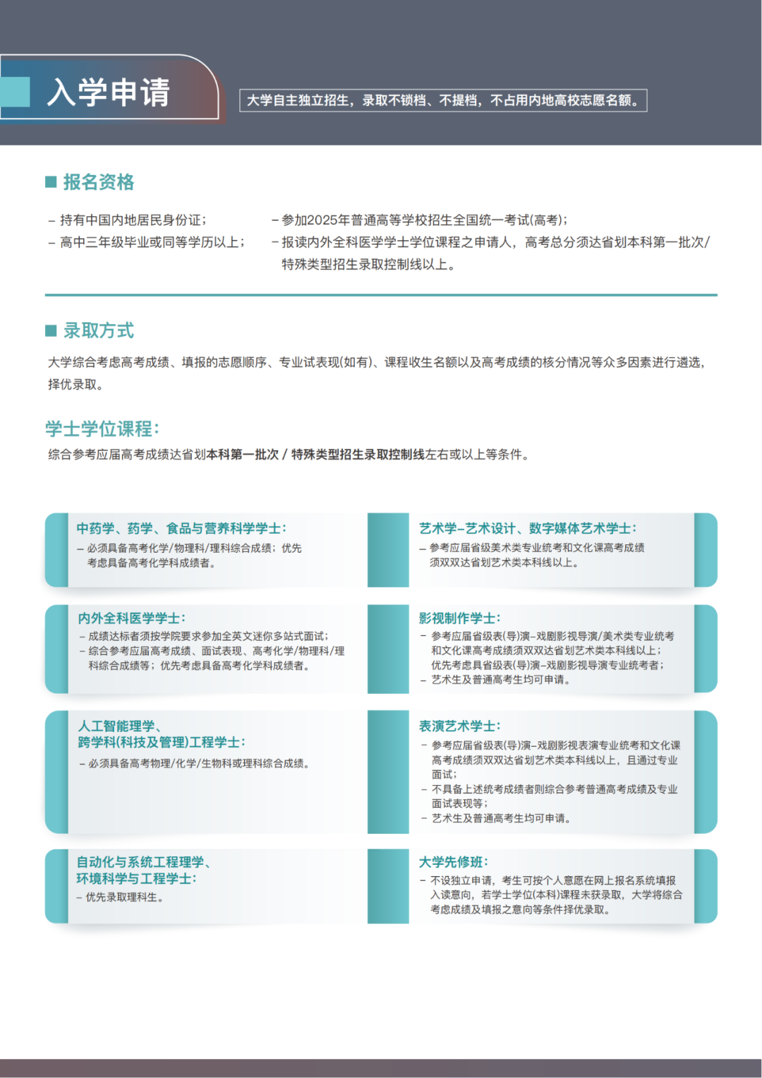
考生必须为持有中国内地居民身份证的高中毕业生;参加2025年普通高等学校招生全国统一考试 (普通高考),总成绩达到其所在省划本科第一批次/特殊类型招生录取控制线左右或以上。3
录取方式
大学综合考虑高考成绩、填报的志愿顺序、专业试表现(如有)、课程收生名额以及高考成绩的核分情况等众多因素进行遴选, 择优录取。
重要日期
费用
内地生报名费:600澳门元
内地生课程学费:首年港币163,000~206,000元(一般课程);首年港币258,000元 (内外全科医学学士)。
澳科大2025内地本科招生简章
END
(图片来源于网络)
注:本文信息部分来源于网络




这几年,国漫的成长堪称 “开了挂”—— 就像最近爆火的动画电影《浪浪山小妖怪》,笑着笑着就让人湿了眼眶。
表面看,是四个籍籍无名的小妖凑成队伍,学着 “取经天团” 的样子打怪升级,用最草根的姿态,硬是在 “西天取经” 的传说里走出了自己的路。可细细咂摸,这何尝不是我们留学党人生副本的真实写照?
一开始,我们或许只是带着点胆怯,想 “逃离原地” 去看看世界。可路走得久了,回头才惊觉,自己早已不是当初那个需要庇护的模样 —— 能稳稳护住自己,会细心照顾身边人,更有了底气为值得的人和事发声。
其实啊,无论你来自哪座 “浪浪山”,是哪只不起眼的 “小妖”,所有鼓起勇气迈出第一步的人,说到底,都是这条漫长 “取经路” 上,并肩向前的同行者。
第一关
离开浪浪山——踏出舒适区
电影开头,小猪妖和小蛙妖忍受不了大魔王的责罚,决定逃离浪浪山。那一刻的他们,有一丝慌张,有一丝兴奋,更多是一种“反正不能再这么过下去了”的倔强。留学生们的第一步,何尝不是如此?
浪浪山,就像是我们的“家乡舒适圈”:爸妈的嘘寒问暖,朋友约就能出来的夜宵摊,熟悉的语言,熟悉的空气。直到某一天,真的下定了决心,硬着头皮说一句:“走啊,去看看外面的世界!”
然而小猪妖是逃命,我们是留学,但那种心脏怦怦跳、既紧张又兴奋的感觉一模一样。
第二关
在异乡组一个“怪队友”团
小猪妖在逃亡路上,和小蛙妖一拍即合,又陆续找到了两个小伙伴,组成了假唐僧取经队。虽然他们并不是真正的唐僧师徒四人,但一路西行,他们互相照顾、互相打趣,四个性格迥异的小妖组成“草台班子”,堪称“最弱取经天团”:
小猪妖:负责热血上头,出谋划策;
蛤蟆精:负责插科打诨,关键时刻掉链子;
黄鼠狼精:社交达人,专治各种“社恐尴尬症”;
猩猩怪:社恐本恐,但战斗力爆表








